I4BAGS-Modeller

I4Bags-Modeller for QuickWave is tailored to seamlessly integrate with QuickWave software, offering a comprehensive solution for electromagnetic simulations. It empowers users to prepare extensive projects with ease and precision. Below, we’ll explore the key features and functionalities of this powerful tool. It serves as a freely accessible CAD modeling tool finely tailored for seamless compatibility with QuickWave software. Users can harness its capabilities without encountering any constraints while preparing extensive projects for electromagnetic simulations using QuickWave.

 

Key Features
1. Axisymmetric 3D, 3DP, and V2D (BOR) Structural Designs: I4Bags-Modeller allows you to create complex structural designs, including axisymmetric 3D, 3DP, and V2D (BOR) models, which are essential for electromagnetic simulations.

 

2. Demo Version of QuickWave 2022 x64: The software includes a DEMO version of QuickWave 2022 x64, mirroring the functionality of the full version, and comes with predefined examples that facilitate your modeling tasks.

 

3. User-Friendly Interface: The I4Bags-Modeller Ribbon interface provides a streamlined experience, consolidating essential menus and commands to guide you through the project preparation process effortlessly.

 

4. V2D (BOR) Axisymmetrical Projects: This software extends its capabilities to allow users to create complete V2D (BOR) axisymmetrical projects within the QuickWave environment, enhancing electromagnetic design possibilities.

 

5. Basic Heating Module: For V2D (BOR) axisymmetrical projects, a Basic Heating Module is available, providing additional functionality for your simulations.

 

6. Parametrization and Optimization: I4Bags-Modeller excels in model parametrization, enabling you to define variables and utilize the Spreadsheet workbench for intricate formulae. This functionality empowers optimization and grid-search procedures, including the use of I4Bags-Optimiser Plus.

 

7. Two completely new examples based on typical tasks solved in the I4Bags project

 

To facilitate the use of I4Bags-Modeller and QuickWave in microwave courses, the software includes illustrative examples that delve into the fundamentals electromagnetic scenarios, accompanied by concise background explanations. These resources serve as invaluable introductory materials for comprehending key principles in microwave engineering. Below is a view of the installed application.

 

To better understand the fundamental aspects of the research carried out in the I4Bags project, we have created new examples that are now accessible in I4Bags-Modeller. These examples can also be simulated using QuickWave.

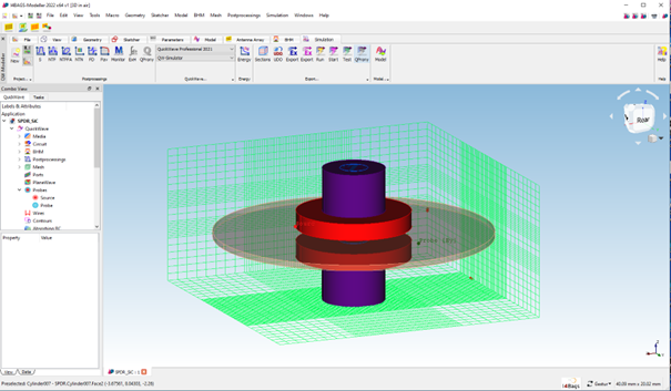
The SPDR (Split Post Dielectric Resonator) operates at a frequency of 10 GHz and is designed for various measurement purposes related to dielectric materials.  SPDRs are designed for measuring the complex permittivity of laminar dielectric materials, including LTCC (Low-Temperature Co-fired Ceramic) substrates, as well as thin ferroelectric films on low loss dielectric substrates. Additionally, they can measure the surface resistance and conductivity of conducting materials, such as resistive layers, conductive polymer films, or high-resistivity semiconductors. SPDRs use a specific resonant mode. The resonant frequency of this mode depends on the dimensions of the resonator and, to some extent, on the electrical properties of the sample being measured. SPDRs measure the resonant frequency and Q-factor of the empty resonator (without the sample) and then with the investigated sample in place. Dedicated software is provided to determine the permittivity (a measure of how much a material resists the flow of electric field) and dielectric loss tangent (a measure of energy loss) of the sample based on the measured resonant frequency and Q-factor.

Silicon Carbide is a wide-bandgap semiconductor material with a unique combination of physical and electronic properties that make it highly useful in various applications. Silicon carbide is a versatile material known for its hardness, thermal conductivity, and wide bandgap semiconductor properties. It finds applications in a wide range of industries, from electronics and power devices to abrasives and high-temperature materials. Its unique combination of properties makes it a valuable material for various high-performance applications.
A comprehensive 3D model of an SPDR (Split Post Dielectric Resonator) with a Silicon Carbide (SiC) sample inside was created. The model allows full manipulation of resonator model, sample and simulation parameters. A standard example is shown below.

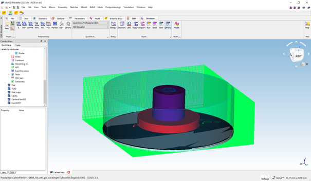
We’ve also created a 3D model of a Single-Post Dielectric Resonator that operates at a frequency of 10 GHz. Single-Post Dielectric Resonators, or SiPDRs, are great for measuring materials that tend to lose energy as heat due to factors like electrical conductivity. This is especially useful for materials like semiconductor substrates, composites, and coatings, which can have significant losses. SiPDRs are commonly used to measure surface resistivity, a critical parameter for materials used in various applications, including the semiconductor industry, where precise control of electrical properties is essential.

In line with the requirements of the I4Bags project, we’ve also incorporated a sample beneath the resonator head in the model. This sample consists of a substrate (with parameters similar to quartz) and a carbon coating with user-defined specifications. Additionally, all the parameters in model shown below can be adjusted by the user as needed.

We hope this subpage provides you with a comprehensive understanding of I4Bags-Modeller for QuickWave and its applications in the field of electromagnetic simulations, dielectric measurements, and material characterization. If you have any questions or require further information, please feel free to contact us.