Examples in QW-Modeller
Online Tutorials
These videos present step-by-step project preparation process in QW-Modeller and simulation in QuickWave.
Click on the picture and choose HD resolution and fullscreen for the best video quality.
QW-Modeller
Video: Waveguide to coaxial line transition
Waveguide to coaxial line transition – step by step preparation process in QW-Modeller and simulation in QuickWave:
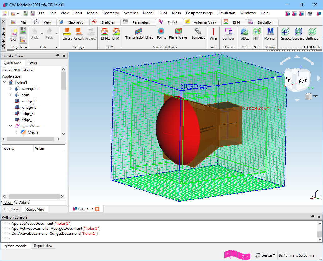
Video: Horn antenna
Horn antenna – step by step preparation process in QW-Modeller and simulation in QuickWave: